|
|||
|
1. Introduction to the Automated Installer What is the Automated Installer? How Do I Use the Automated Installer? Automated Installation Benefits 2. Automated Installer Task Map 3. Automated Installer Setup Instructions 4. How to Administer an Automated Install Server 5. How to Administer a Custom Install Client 6. How to Administer the Manifest Files for an Install Service 7. How to Manage Client Installations |
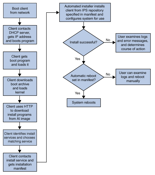
How a Client is InstalledOnce you have set up an install server with one or more install services, and you've customized the installation specifications for the install services to suit your needs, you are ready to install the OpenSolaris OS to client systems on the network. You only need to boot the client, and the process runs to completion without further input from you. The following flowchart illustrates how a client system is installed. The client browses for available install services, seeking a service where the installation criteria in the service's manifest file matches the characteristics of the client system. When a match is found, the installation is performed on the client system, using a boot image and manifest specifications provided by the install service. Figure 1-1 Client Installation Steps![]() For further information, see Chapter 7, How to Manage Client Installations. |
||
|